- Get link
- X
- Other Apps

Electronics Circuits Simple Temperature Sensor

Lm 35 Thermometer 9 Steps Instructables

Simple Lm35 Electronic Temperature Sensor Indicator Circuit


Detectors Page 22

Lm3914 Hoja De Datos Datasheet Pdf Dot Bar Display Driver

Make This Temperature Indicator Circuit With Sequential Led

Advanced Led Temperature Indicator Engineers Gallery

Led Dot Display Based Battery Charge Level Indicator Circuit

Electronics Project And Design Blog

Need Help Configuring Lm3914 For Temperature Gauge All

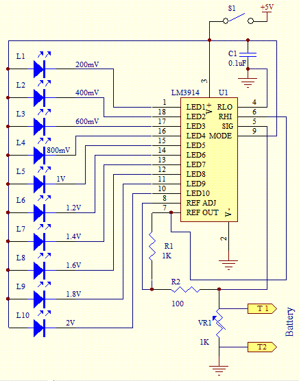
Make A Battery Level Indicator Using Lm3914 Ic Part 6 9

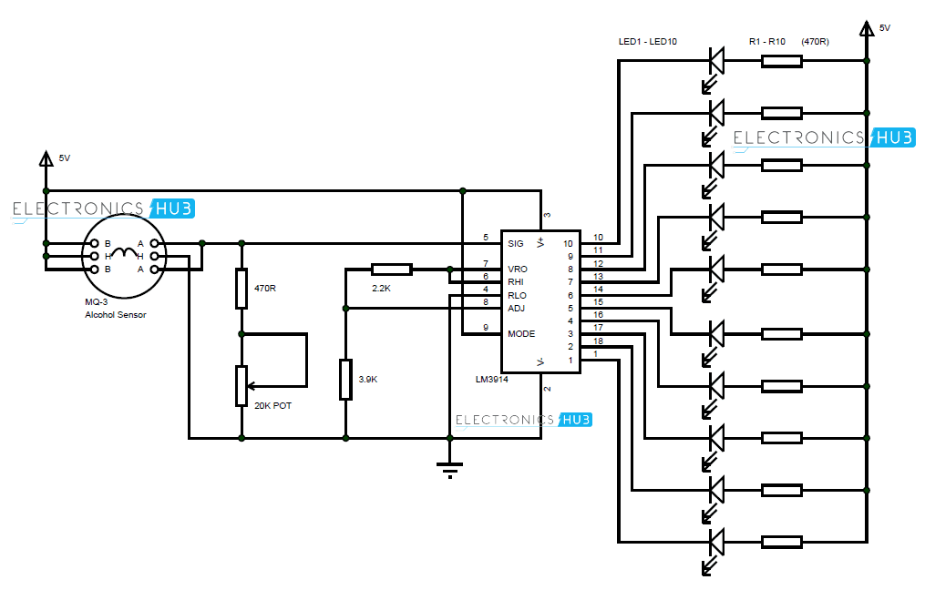
How To Make Alcohol Breathalyzer Circuit

Explained Schematics Ledlabs

4 Led Voltage Indicator Circuits Eleccircuit Com

Results Page 466 About Rf Radio Transciever Circuit
Comments
Post a Comment